东方明珠参与设立的10亿元专项基金完成备案,拟受让新华三股权
今日,东方明珠发布公告,披露其参与设立的专项投资基金——合肥华芯明珠创业投资合伙企业(有限合伙)(原名:合肥华芯明珠股权投资合伙企业)的最新进展。
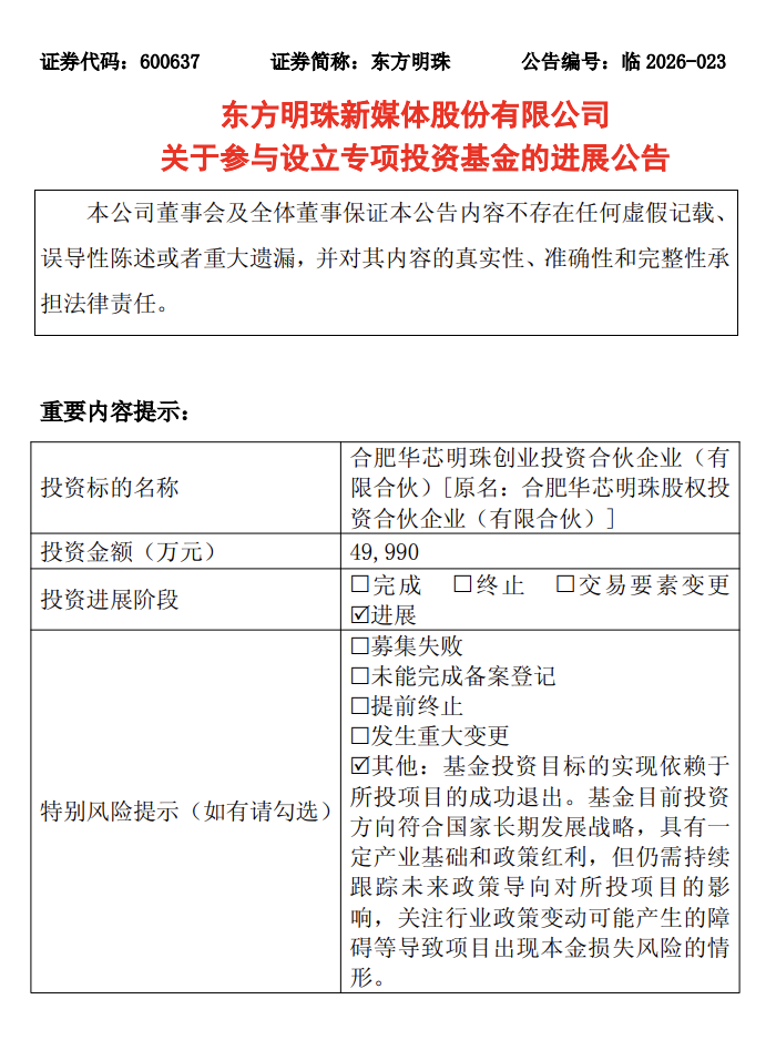
公告显示,公司于2025年11月29日宣布出资4.999亿元,参与设立“合肥华芯明珠创业投资合伙企业(有限合伙)”,占基金总规模的49.99%,并担任有限合伙人。该基金旨在通过股权投资方式,受让H3C Technologies Co., Limited(新华三)部分股权,以期获得股权增值收益。

2026年4月16日,该专项投资基金已在中国证券投资基金业协会完成备案,并已全额实缴10亿元募集资金。
公司提示,基金投资目标的实现依赖于所投项目新华三的成功退出,未来仍需持续关注行业政策变动可能带来的风险。
日前,紫光股份公布的2025年度业绩显示,公司控股子公司新华三2025年实现营收759.81亿元,同比增长37.96%;实现净利润31.51亿元,同比增长12.30%。
截至公告日,东方明珠累计参与设立或投资的私募基金共9只,总出资额约20.8亿元。其中,除本次备案完成的合肥华芯明珠基金外,还包括长三角数智文化产业私募投资基金、郑州航空港先进计算一期及二期基金等。
1.本网刊载内容,凡注明来源为“飞象网”和“飞象原创”皆属飞象网版权所有,未经允许禁止转载、摘编及镜像,违者必究。对于经过授权可以转载,请必须保持转载文章、图像、音视频的完整性,并完整标注作者信息和飞象网来源。
2.凡注明“来源:XXXX”的作品,均转载自其它媒体,在于传播更多行业信息,并不代表本网赞同其观点和对其真实性负责。
3.如因作品内容、版权和其它问题,请在相关作品刊发之日起30日内与本网联系,我们将第一时间予以处理。
本站联系电话为86-010-87765777,邮件后缀为cctime.com,冒充本站员工以任何其他联系方式,进行的“内容核实”、“商务联系”等行为,均不能代表本站。本站拥有对此声明的最终解释权。
2026十大科技趋势
2026 十大科技趋势,定义新一年的每一次突破。祝大家马年大吉,马到成功!初八启新程,万事皆顺遂!
[详细]
AI与网络的深度融合,筑牢智能时代发展底座
近日,以“AI 融智,网联万物:共筑智能新纪元”为主题的“2026年·云网智联大会”在北京召开,众多行业专家及企业代表围绕算力基础设施、自智网络、智能IP广域网、智算中心网络、算网安全、..[详细]
人形机器人马拉松,跑出产业新速度!
4月19日,北京亦庄上演了一场特殊的马拉松比赛,一边是人类跑者奋力奔跑,另一边是人形机器人同步疾驰。当机器人稳稳冲过终点线,亦如撞开了科技与现实的边界,宣告人形机器人终于告别实验室..[详细]
6G渐行渐近 全链协同迈向商用
随着 “十五五”规划纲要正式发布,6G 被明确纳入国家未来产业核心赛道,其战略定位完成从前瞻布局到产业培育的关键升级。这标志着 6G 不再是 5G 的简单技术延续,而是以通信、感知、算力、A..[详细]
移动通信的新蜕变,从机器人摆脱遥控器开始
每一年的MWC巴塞罗那过后,在国内总是会有一场Post-MWC思享汇活动,即总结分享巴展上的行业洞见,同时也揭开MWC上海的序幕。值得一提的是,今年的上海展将迎来第13届,GSMA大中华区总裁斯寒..[详细]
AI原生+通感算智+全域覆盖:6G如何重塑我们的数字未来
4月13日,在香港开幕的2026世界互联网大会亚太峰会上,6G与AI等新兴信息技术成为关注焦点,被普遍视为驱动数字经济腾飞的核心引擎。当前,6G发展已从愿景探索迈入工程验证的关键阶段,其“通..[详细]
驾驶自动化进入爆发阶段,全场景智能化演进加速
以人工智能为代表的科技革命推动产业创新呈现涌现式跃迁,汽车智能化网联化协同并进的格局已然形成。智能网联汽车涉及汽车、电子、信息通信、交通运输等多个领域,以网络为纽带、数据为资源..[详细]
做AI时代“价值贡献者”:中兴通讯如何以“连接 + 算力”双轮驱动?
今年三月发布的财报显示,2025年中兴通讯营收1339亿元,同比增长10.4%,归母净利润56.2亿元,业绩非常亮眼。在这份财报的背后,是中兴通讯加大智算业务投入,形成了覆盖“基础设施—平台—应..[详细]
专家谈6G:空天地一体化,正迈入全新高速发展期
在2026年3月举行的西班牙巴塞罗那MWC大会上,不少厂商已经开始谈论6G愿景,那么业界对于6G究竟有哪些设想?4月21-23日,2026全球6G技术与产业生态大会将在南京召开,全球顶尖学术力量与产业..[详细]
智能手机砍单瞄准中低端型号,多重因素收窄市场预期
智能手机砍单瞄准中低端型号,多重因素收窄市场预期[详细]













